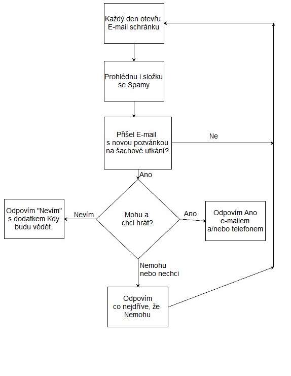
Rozhodovací diagram pro hráče Rapidu

Pro zopakování uvádím názornou pomůcku pro hráče, kteří jsou pravidelně zváni na utkání soutěží družstev.
Byl bych rád, kdyby si to všichni z KP I a KP II prostudovali a tímto jednoduchým rozhodovacím diagramem se řídili, pokud ovšem nechtějí úmyslně otrávit příslušného kapitána družstva.


Komentáře

Populární příspěvky z tohoto blogu

Zhodnotit posledních 6 zápasů? Skoro žádný problém! – Část 1/3

Důležité informace: Středeční Memoriál Stanislava Foglara pokračuje!

Zhodnotit posledních 6 zápasů? Skoro žádný problém! – Část 2/3